743 B
743 B
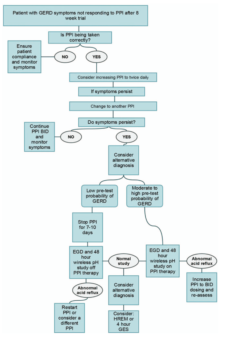
tags:: gerd
- ((65bff94f-c6f4-4d7e-b7f3-846f059c3db5))
- ((65bff973-502b-4ef6-94c6-2910b604a133)) For Functional Dyspesia
- Gastroduodenal Disorders B1. FUNCTIONAL DYSPEPSIA *** Diagnostic criteria**
- *One or more *of the following:
-
Bothersome postprandial fullness
-
Bothersome early satiation
-
Bothersome epigastric pain
-
Bothersome epigastric burning
* *AND
-
- No evidence of structural disease (including at upper endoscopy) that is likely to explain the symptoms
- ((65bff9b3-a93b-490b-b6f9-12bf50fddd46))
- ((65bffa39-81f5-49d1-9ec2-e4ab3b214105))
