Files
LogSeq/pages/The Proton Pump Inhibitor Non-Responder - A Clinical Conundrum.md
2025-12-11 06:26:12 -08:00

743 B

tags:: gerd

  • ctg201532a.pdf
  • ((65bff94f-c6f4-4d7e-b7f3-846f059c3db5))
  • ((65bff973-502b-4ef6-94c6-2910b604a133)) For Functional Dyspesia
    • Gastroduodenal Disorders B1. FUNCTIONAL DYSPEPSIA ***        Diagnostic criteria**
    • *One or more *of the following:
      • Bothersome postprandial fullness

      • Bothersome early satiation

      • Bothersome epigastric pain

      • Bothersome epigastric burning

        *        *AND

    • No evidence of structural disease (including at upper endoscopy) that is likely to explain the symptoms
  • ((65bff9b3-a93b-490b-b6f9-12bf50fddd46))
  • ((65bffa39-81f5-49d1-9ec2-e4ab3b214105))
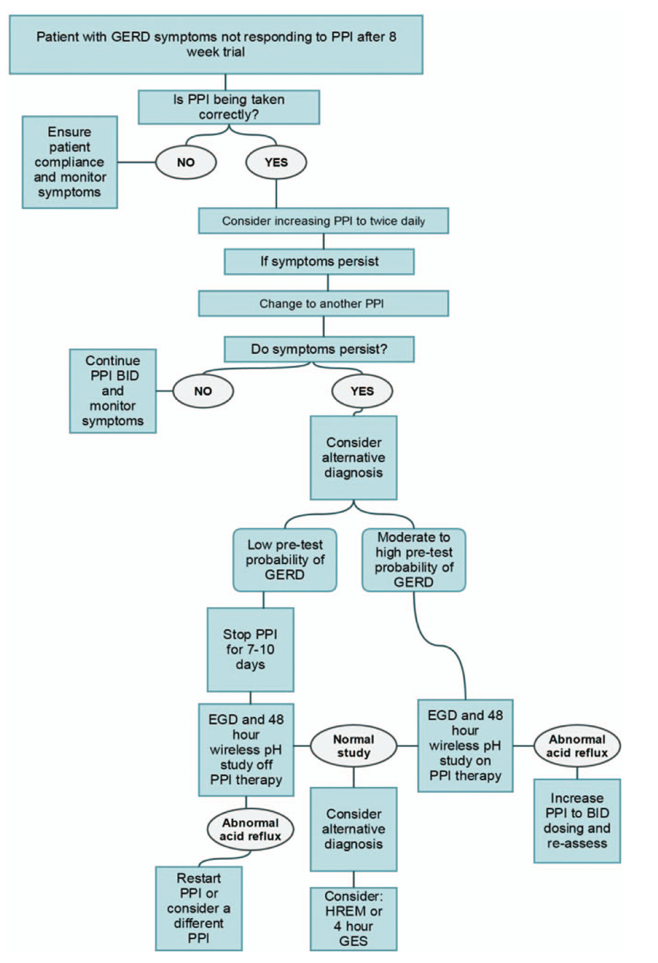
  • image.png